桂财税〔2022〕32号
各市、县(市、区)财政局、发展改革委(局)、林业主管部门,国家税务总局各市、县税务局,人民银行广西区各市中心支行、南宁市各县支行:
按照《财政部关于将森林植被恢复费、草原植被恢复费划转税务部门征收的通知》(财税〔2022〕50号)精神,为确保我区相关非税收入划转征收工作顺利开展,现将有关事项通知如下:
一、划转范围
(一)自2023年1月1日起,将森林植被恢复费、草原植被恢复费(以下简称“林草两费”)划转至税务部门征收。
(二)划转后,“林草两费”的征收范围、对象、标准、分成、减免等政策继续按照现行规定执行。
二、职责分工
(一)财政部门负责“林草两费”相关管理制度和政策制定,做好相关退库工作;指导税务部门做好征收工作。
(二)发展改革部门按规定程序制定草原植被恢复费征收标准,做好政策文件交接工作。
(三)林业主管部门负责“林草两费”资料交接、应缴费额审核确认以及相关退库工作。
(四)税务部门按照国家相关规定,依法依规开展“林草两费”征管、退库、信息统计分析等工作。
(五)人民银行按照国家相关规定,组织账务核算工作,与财政、税务部门定期对账,配合相关退库工作。
三、业务交接
各级财政、发改和林业主管部门要按照分级负责的原则,认真梳理“林草两费”现有政策文件、近三年征收明细清册、目前应征和欠费明细清册等基础资料,与同级税务部门建立交接工作台账,做好征管资料交接和欠费金额确定和传递等工作,确保资料交接全面准确,征收工作有序衔接。
(一)交接资料。
“林草两费”相关政策文件及清单,2020—2022年征收明细数据,历史欠费明细数据。
(二)交接时间。
各级税务部门会同财政、林业主管部门及时整理汇总交接资料和历史数据。2023年1月20日前完成2020—2022年征收明细数据和历史欠费明细数据的交接工作。
四、征缴管理
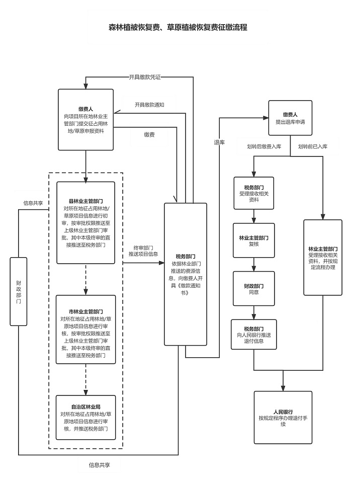
(一)“林草两费”划转税务部门征收后,各级税务部门根据林业主管部门传递的费源信息,按照属地原则开展征收工作。其中,2023年1月1日以前审核(批准)的相关用地申请、应于2023年1月1日(含)以后缴纳的上述收入,收缴工作继续由原执收(监缴)单位负责;划转以前和以后年度形成的欠缴收入由税务部门负责征缴入库。
(二)广西税务局已与自治区财政、林业,以及人民银行等部门逐项确定了征管职责划转后的征缴流程(详见附件),各级税务部门要按照“林草两费”现行规定的预算级次将收入及时足额缴入国库,征收时应当使用财政部统一监(印)制的非税收入票据,按照税务部门全国统一信息化方式规范管理。
(三)“林草两费”入库后需要办理退库的,按照属地原则由缴费人向税务部门申请办理,税务部门受理后将相关资料传递至同级林业主管部门,林业主管部门按照权限逐级审核后报财政部门同意,税务部门按照财政部门有关退库管理规定发起退库流程,相关部门配合办理退付手续。划转前已入库的“林草两费”需要办理退库的,由缴费人直接向林业主管部门申请办理。
(四)各级税务、财政、林业等部门要加强沟通协作,结合本地实际情况,实现信息互联互通。林业主管部门要及时将“林草两费”费源信息通过广西税务非税收入征管信息互联互通平台传递给税务部门,税务部门要及时将计征、缴款等明细信息通过互联互通系统传递给财政、林业主管部门。税务部门要定期向财政部门报送征收情况,并附文字说明材料。
五、工作要求
(一)统一思想,提高站位。非税收入征管职责划转工作,是深入贯彻落实党中央、国务院和自治区人民政府决策部署的重要举措,各相关部门要充分认识非税收入征管职责划转工作的重要意义,统一思想认识,提高政治站位,采取有效措施,有序推进相关工作。
(二)明确分工,协调配合。各级相关部门要明确职责分工,认真履责。同时,加强协调配合,建立健全常态化部门协作机制和共管共治机制,解决好划转征收过程中出现的困难和问题,切实形成划转改革合力,不断提升非税收入征缴质效。
(三)周密部署,统筹推进。各级相关部门要加强统筹,合理安排,同步开展宣传解释、培训辅导、组织征收等工作,做好风险防控和舆情处置,确保划转工作衔接到位,征收工作顺利推进。
附件:森林植被恢复费、草原植被恢复费征缴流程
广西壮族自治区 广西壮族自治区 国家税务总局
财 政 厅 发展和改革委员会 广西壮族自治区税务局
广西壮族自治区 中国人民银行
林 业 局 南宁中心支行
2022年12月30日
附件

相关附件:
相关文档:
桂财税〔2022〕32号
各市、县(市、区)财政局、发展改革委(局)、林业主管部门,国家税务总局各市、县税务局,人民银行广西区各市中心支行、南宁市各县支行:
按照《财政部关于将森林植被恢复费、草原植被恢复费划转税务部门征收的通知》(财税〔2022〕50号)精神,为确保我区相关非税收入划转征收工作顺利开展,现将有关事项通知如下:
一、划转范围
(一)自2023年1月1日起,将森林植被恢复费、草原植被恢复费(以下简称“林草两费”)划转至税务部门征收。
(二)划转后,“林草两费”的征收范围、对象、标准、分成、减免等政策继续按照现行规定执行。
二、职责分工
(一)财政部门负责“林草两费”相关管理制度和政策制定,做好相关退库工作;指导税务部门做好征收工作。
(二)发展改革部门按规定程序制定草原植被恢复费征收标准,做好政策文件交接工作。
(三)林业主管部门负责“林草两费”资料交接、应缴费额审核确认以及相关退库工作。
(四)税务部门按照国家相关规定,依法依规开展“林草两费”征管、退库、信息统计分析等工作。
(五)人民银行按照国家相关规定,组织账务核算工作,与财政、税务部门定期对账,配合相关退库工作。
三、业务交接
各级财政、发改和林业主管部门要按照分级负责的原则,认真梳理“林草两费”现有政策文件、近三年征收明细清册、目前应征和欠费明细清册等基础资料,与同级税务部门建立交接工作台账,做好征管资料交接和欠费金额确定和传递等工作,确保资料交接全面准确,征收工作有序衔接。
(一)交接资料。
“林草两费”相关政策文件及清单,2020—2022年征收明细数据,历史欠费明细数据。
(二)交接时间。
各级税务部门会同财政、林业主管部门及时整理汇总交接资料和历史数据。2023年1月20日前完成2020—2022年征收明细数据和历史欠费明细数据的交接工作。
四、征缴管理
(一)“林草两费”划转税务部门征收后,各级税务部门根据林业主管部门传递的费源信息,按照属地原则开展征收工作。其中,2023年1月1日以前审核(批准)的相关用地申请、应于2023年1月1日(含)以后缴纳的上述收入,收缴工作继续由原执收(监缴)单位负责;划转以前和以后年度形成的欠缴收入由税务部门负责征缴入库。
(二)广西税务局已与自治区财政、林业,以及人民银行等部门逐项确定了征管职责划转后的征缴流程(详见附件),各级税务部门要按照“林草两费”现行规定的预算级次将收入及时足额缴入国库,征收时应当使用财政部统一监(印)制的非税收入票据,按照税务部门全国统一信息化方式规范管理。
(三)“林草两费”入库后需要办理退库的,按照属地原则由缴费人向税务部门申请办理,税务部门受理后将相关资料传递至同级林业主管部门,林业主管部门按照权限逐级审核后报财政部门同意,税务部门按照财政部门有关退库管理规定发起退库流程,相关部门配合办理退付手续。划转前已入库的“林草两费”需要办理退库的,由缴费人直接向林业主管部门申请办理。
(四)各级税务、财政、林业等部门要加强沟通协作,结合本地实际情况,实现信息互联互通。林业主管部门要及时将“林草两费”费源信息通过广西税务非税收入征管信息互联互通平台传递给税务部门,税务部门要及时将计征、缴款等明细信息通过互联互通系统传递给财政、林业主管部门。税务部门要定期向财政部门报送征收情况,并附文字说明材料。
五、工作要求
(一)统一思想,提高站位。非税收入征管职责划转工作,是深入贯彻落实党中央、国务院和自治区人民政府决策部署的重要举措,各相关部门要充分认识非税收入征管职责划转工作的重要意义,统一思想认识,提高政治站位,采取有效措施,有序推进相关工作。
(二)明确分工,协调配合。各级相关部门要明确职责分工,认真履责。同时,加强协调配合,建立健全常态化部门协作机制和共管共治机制,解决好划转征收过程中出现的困难和问题,切实形成划转改革合力,不断提升非税收入征缴质效。
(三)周密部署,统筹推进。各级相关部门要加强统筹,合理安排,同步开展宣传解释、培训辅导、组织征收等工作,做好风险防控和舆情处置,确保划转工作衔接到位,征收工作顺利推进。
附件:森林植被恢复费、草原植被恢复费征缴流程
广西壮族自治区 广西壮族自治区 国家税务总局
财 政 厅 发展和改革委员会 广西壮族自治区税务局
广西壮族自治区 中国人民银行
林 业 局 南宁中心支行
2022年12月30日
附件

相关附件:
相关文档:
主办单位:柳州市柳江区人民政府 版权所有
桂ICP备18004841号 桂公网安备 45022102000001号
管理维护:柳州市柳江区信息中心
网站标识码:4502210009